暮山紫 文字版攻略(Ps:文字版仅供参考,尽量以图片版为主!),下方有高清图片版更详细更准确!!
【游戏攻略重点整理】
一、至尊会员传送说明
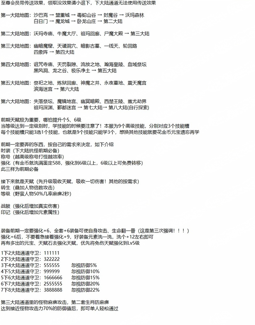
至尊会员带传送效果,领取没效果需小退;下大陆通道无法使用传送效果
二、各大陆地图路线
1. 第一大陆:沙巴克→盟重城→毒蛇山谷→封魔谷→沃玛森林→白日门→魔龙城→卧龙山庄→第二大陆
2. 第二大陆:沃玛寺庙、牛魔大厅、祖玛回廊、尸魔大殿→第三大陆
3. 第三大陆:幽暗魔窟、天道洞穴、暗影古墓、一线天、轮回路→四象阵→第四大陆
4. 第四大陆:诅咒寺庙、天罚裂隙、流放之地、瀚海星崖、血域祭坛→黑风洞、龙之谷、极乐净土→第五大陆
5. 第五大陆:祭祀之地、炼狱回廊、神魔之井、永夜墓地、震天魔宫→滨海迷宫→第六大陆
6. 第六大陆:失落祭坛、魔镜地宫、幽冥暗殿、西楚王陵、蚩尤劫界→祖玛深渊、酆都迷官→第七大陆→第八大陆(自行探索)
三、前期核心要点
1. 天赋:非常重要,至少提升5、6级;先升“吸收天赋”(吸收一切伤害),其他按需求
2. 技能系统:共9个高级技能对应3个技能槽,每个槽只能选1个(仅能学3个),换技能需花金币/元宝遗忘后再学
3. 前期必备物品:
- 时装:下大陆抗怪前期必备
- 称号:等级越高,打怪效率越高
- 强化:有金币就填满588,强化到6级以上可免费转移
四、后续提升方向
- 转生:叠加人物倍数攻击
- 等级:野蛮人物有50%几率麻痹2秒
- 战鼓:强化后增加真实伤害
- 印记:强化后增加元素属性
五、装备强化建议
1. 前期务必把装备强化+6,全套+6可让自身攻击、生命翻番(重点强调)
2. 强化+6后,别急着强+9,先洗装备元素到+12左右
3. 有多出的元宝、天赋石优先强化天赋,先把“免伤天赋”强化到v5级
六、大陆通道信息
1. 通道守卫密码:
- 1下2大陆:111111
- 2下3大陆:322222
- 3下4大陆:555555
- 4下5大陆:999999
- 5下6大陆:1666666
- 6下7大陆:2555555
- 7下8大陆:3888888
2. 守卫对应效果:下n大陆忽视防御n×5%(如5下6大陆忽视15%)
七、通道怪物注意事项
- 第三大陆通道里的怪物有麻痹攻击,第二套生肖可防麻痹
- 防御值达到接近怪物攻击力的70%,即可单人轻松通过