墨武三国 文字版攻略(Ps:文字版仅供参考,尽量以图片版为主!),下方有高清图片版更详细更准确!!
如果觉得头顶上的称号不好看可以在【F10称号界面——当前称号——点一下就可以关闭显示】
【游戏攻略重点整理】
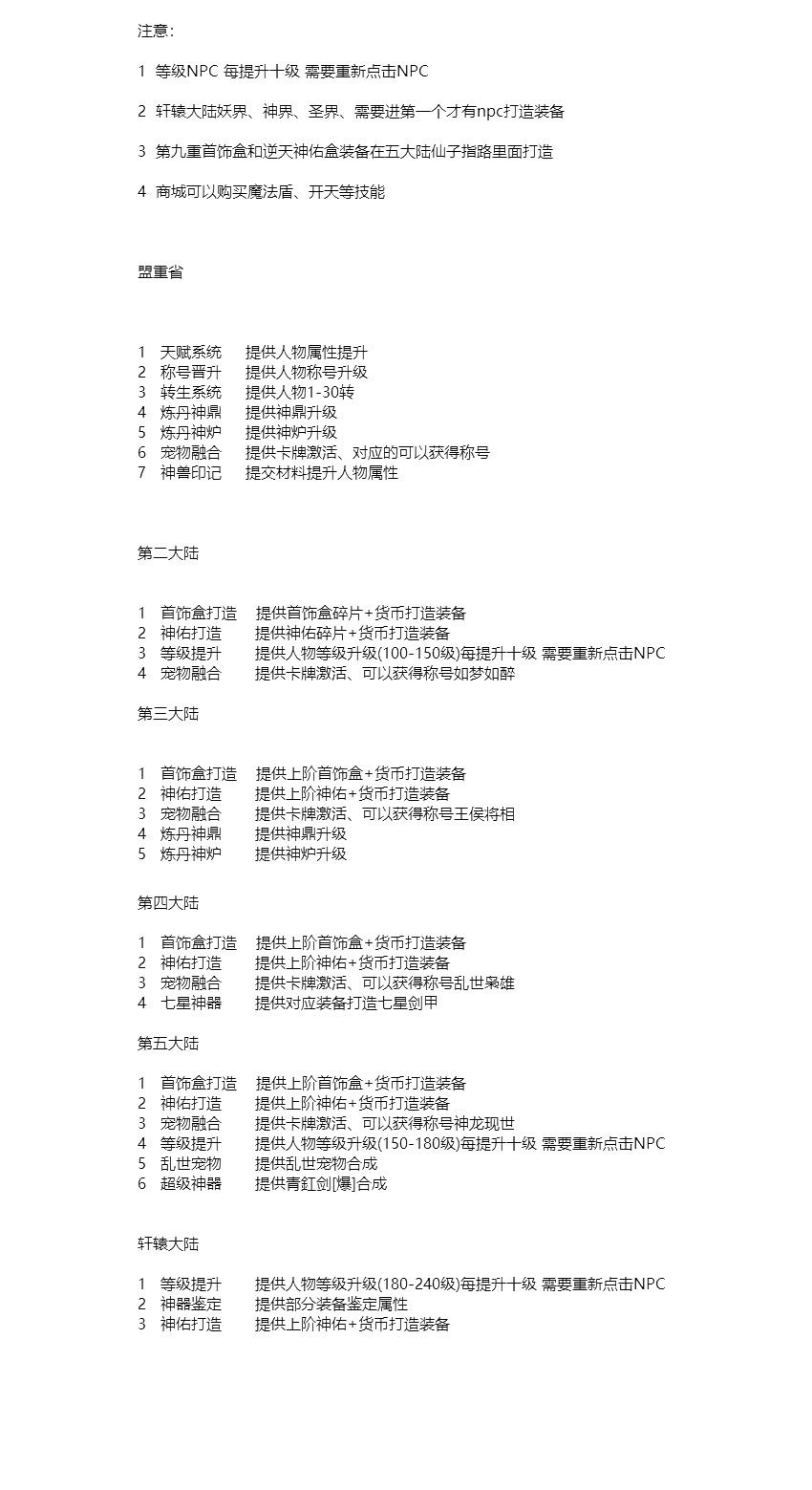
一、核心注意事项
1. 等级NPC:每提升十级,需要重新点击NPC
2. 轩辕大陆:妖界、神界、圣界,需先进入第一个区域才有打造装备的NPC
3. 装备打造:第九章首饰盒、逆天神佑盒装备,在五大陆仙子指路里打造
4. 技能购买:商城可购买魔法盾、开天等技能
二、盟重省功能
1. 天赋系统:提升人物属性
2. 称号晋升:升级人物称号
3. 转生系统:支持人物1-30转
4. 炼丹神鼎:升级神鼎
5. 炼丹神炉:升级神炉
6. 宠物融合:激活卡牌,可获得对应称号
7. 神兽印记:提交材料提升人物属性
三、各大陆功能
1. 第二大陆
- 首饰盒打造:用首饰盒碎片+货币打造装备
- 神佑打造:用神佑碎片+货币打造装备
- 等级提升:人物等级100-150级(每升十级需重新点击NPC)
- 宠物融合:激活卡牌,可获得称号“如梦如醉”
2. 第三大陆
- 首饰盒打造:用上阶首饰盒+货币打造装备
- 神佑打造:用上阶神佑+货币打造装备
- 宠物融合:激活卡牌,可获得称号“王侯将相”
- 炼丹神鼎:升级神鼎
- 炼丹神炉:升级神炉
3. 第四大陆
- 首饰盒打造:用上阶首饰盒+货币打造装备
- 神佑打造:用上阶神佑+货币打造装备
- 宠物融合:激活卡牌,可获得称号“乱世枭雄”
- 七星神器:用对应装备打造七星剑甲
4. 第五大陆
- 首饰盒打造:用上阶首饰盒+货币打造装备
- 神佑打造:用上阶神佑+货币打造装备
- 宠物融合:激活卡牌,可获得称号“神龙现世”
- 等级提升:人物等级150-180级(每升十级需重新点击NPC)
- 乱世宠物:提供宠物等级合成
- 超级神器:提供青釭剑爆爆合成
5. 轩辕大陆
- 等级提升:人物等级180-240级(每升十级需重新点击NPC)
- 神器鉴定:鉴定部分装备属性
- 神佑打造:用上阶神佑+货币打造装备