武林野史 文字版攻略(Ps:文字版仅供参考,尽量以图片版为主!),下方有高清图片版更详细更准确!!
===== 《武林野史》核心攻略重点 =====
一、消费核心规则
仅需28,即可在土城右下角【万能NPC】自助办理无限货币;以下所有消费均在该范围內。
二、福利&捐献奖励
1. 礼包福利
- 回馈礼包:会怪物爆率+100%、切割伤害+500、装备回收+50%、打怪伤害+20%、《十步一杀》《摇龙手》、人物5重转生、青铜斗笠、自动回收装备
- 满级礼包:《人物鞭尸》、主斗半空、魔宗·戒【初】【攻】、侠义旗【全屏吸怪】
- QQ群礼包:施毒术、开天斩+逐日剑法、龙剑剑法、修行符+修行石、自动拾取
2. 捐献奖励
- 银两捐献:累计188万银两,得[排名第一属性+爆率+打怪伤害]
- 沙城捐献:累计3000黄金,得【排名1属性】(怪物爆率+300%、打怪伤害+300%、攻击力+10%、生命值+10%),额外获[攻沙资格+赠送·镀挂机]
- 狂暴之力:怪物爆率+50%,附加人物体力、攻击伤害、半月弯刀、护体神盾
三、通用核心系统
1. 境界进阶:全大陆通用,需“货币+修为值+鸡血石+转生等级”即可进阶
2. 人物图鉴:击杀怪物有几率掉落该怪物专属图鉴,激活后可得属性加成;集齐全“帝国图鉴”可获“穷人效果”
3. 斗笠·时装·转生·称号:均可在商铺购买材料拉满
四、各大陆关键玩法
1. 一大陆·盟重土城
- 剧情《玛法使徒》:击败沃玛教主/祖玛教主/雪域魔王/魔龙教主,获取四叶参/铁树果/阴阳仙草/紫背天葵
- 转生修炼:一大陆免费5转,顶赞礼包拉满即可
- 称号进阶:需无字天书拉满,必点属性+加爆率倍数
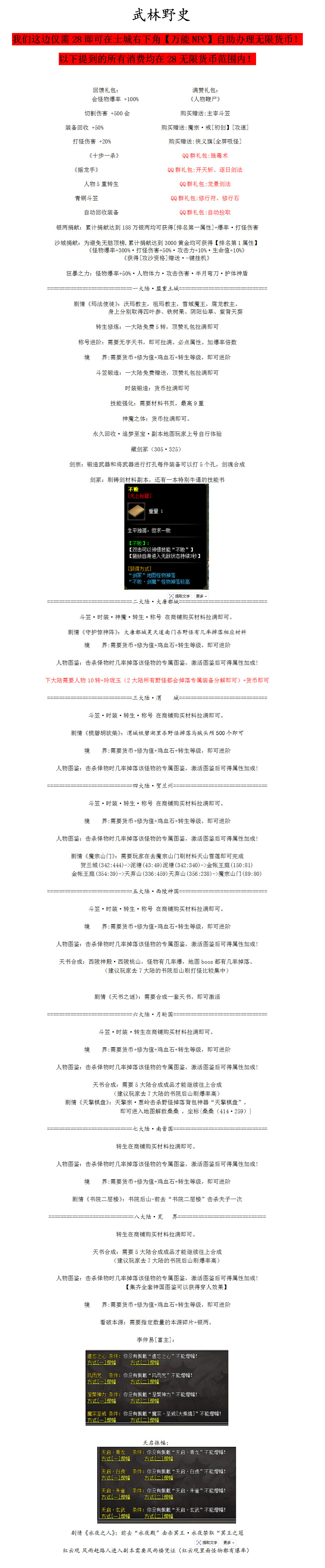
- 藏剑冢(305·325):
- 剑宗:锻造武器打孔(每件5孔)+剑魂合成
- 剑冢:刷材料副本+获取专属技能书
2. 二大陆·大都城
- 下大陆条件:人物10转+玲珑玉(2大陆野怪掉专属装备分解可得)+货币
- 剧情《守护战神阵》:大唐都城·天道南门杀怪,有几率掉对应材料
- 核心:境界、人物图鉴规则同通用系统
3. 三大陆·渭城
- 剧情《抗清锄妖柴》:渭城·城碧湖里杀怪,掉落乌贼头颅500个即可完成
- 通用:境界、图鉴规则同上
4. 四大陆·贺兰州
- 剧情《魔宗山门》:需在魔宗山门刷材料天山雪莲;路线:贺兰州(342:444)→泥塘(43:49)→泥塘(342:340)→金帐王庭(150:81)→金帐王庭(354:39)→天弃山(336:459)→天弃山(336:238)→魔宗山门(89:80)
- 通用:境界、图鉴规则同上
5. 五大陆·西陵神国
- 天书合成:西陵神陵·西陵桃山的怪物/地图BOSS有几率掉落;推荐去七大陆书院后山打怪(爆率集中)
- 剧情《天书之谜》:合成一套天书即可激活
- 通用:境界、图鉴规则同上
6. 六大陆·月轮国
- 天书合成:需5大陆合成成品才能继续往上合成;推荐七大陆书院后山(爆率高)
- 剧情《天擎棋盘》:天擎宗·葱岭杀怪掉落背包神器“天擎棋盘”,可进入地图解救桑桑(坐标:桑桑(414·259))
- 通用:境界、图鉴规则同上
7. 七大陆·奇晋国
- 剧情《书院二层楼》:书院后山→“书院二层楼”击杀夫子一次
- 通用:境界、图鉴规则同上
8. 八大陆·荒界
- 天书合成:需5大陆合成成品;推荐七大陆书院后山(爆率高)
- 剧情《穷人之》:前去“永夜殿”击杀冥王,获取“冥王之冠”
- 副本《寄风》:红云观·风雨赶路人进入,需“寄风·西楼凭证”(红云观怪物掉落)
五、天书合成关键
- 5大陆起可合成天书,推荐在七大陆“书院后山”打怪(爆率集中)
- 6、8大陆天书合成,需先完成5大陆的天书合成成品